芯伯乐PCF8563:0.25μA低功耗实时时钟解决方案
标签:
来源:国产品牌站
作者:LZDZ2012
时间:2025-11-29 15:24
摘要: 在各类需要精准计时、日历功能的嵌入式系统中,实时时钟芯片(RTC)是不可或缺的核心元件。芯伯乐PCF8563作为一款基于IIC接口的超低功耗实时时钟/日历芯片,以其高精度、小封装、强抗干扰能力,广泛应用于便携设备、智能电表、物联网终端等场景。
在各类需要精准计时、日历功能的嵌入式系统中,实时时钟芯片(RTC)是不可或缺的核心元件。芯伯乐PCF8563作为一款基于IIC接口的超低功耗实时时钟/日历芯片,以其高精度、小封装、强抗干扰能力,广泛应用于便携设备、智能电表、物联网终端等场景。
一、产品概述
PCF8563是一款CMOS实时时钟/日历芯片,内置32.768kHz晶体振荡器,具备时钟输出、定时器、报警和电源掉电检测等功能。通过IIC总线接口通信,最高支持400kHz传输速率,地址自动递增,极大简化MCU控制逻辑。

主要特性一览:

二、核心优势超低功耗睡眠模式下电流低至0.25μA,非常适合电池供电设备。宽电压工作2.5V~5.5V,兼容3.3V与5V系统。高集成度内置振荡电容、电源掉电检测、时钟输出等功能。标准IIC接口仅需SCL、SDA两根线,节省MCU资源。灵活的报警与定时支持多种报警模式和可编程定时器。小尺寸封装SOP8与MSOP8封装,适应空间受限设计。
三、典型应用场景
智能电表
在智能电表中,PCF8563实时时钟芯片为分时计费提供精准时间基准,确保峰、谷电价可靠切换。它驱动电表定时自动记录用电数据,支撑结算与分析。其超低功耗能够降低持续计时的损耗,是智能电表实现精确计量与数据管理的关键元件。
便携医疗设备
在便携医疗设备中,PCF8563实时时钟芯片核心作用是为血糖、血压等测量数据提供精准时间戳,确保医疗记录的可追溯与合规;其超低功耗保障电池供电下持续计时,而定时报警功能更支持用药提醒与定期测量,是设备实现数据化与智能化的关键元件。
传真机
在传真机中,PCF8563实时时钟能够提供精确的时间戳,通过其定时报警和低功耗特性,实现了传真机的定时自动发送功能,并减小工作时的损耗,从而显著提升了设备的自动化程度、合规性与用户体验。
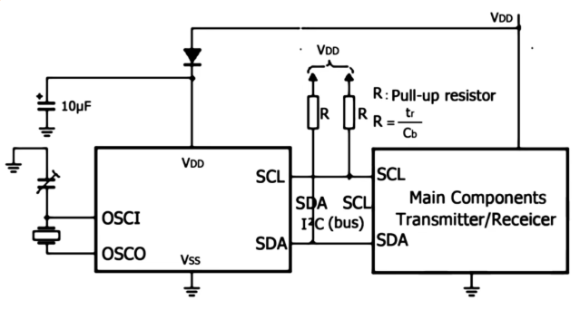
四、典型应用电路设计指南

基本接线说明:
VDD:接2.5V~5.5V电源
GND:接地
SCL:接MCU的IIC时钟线(加上拉电阻)
SDA:接MCU的IIC数据线(加上拉电阻)
OSCI/OSCO:接32.768kHz晶振
CLKOUT:可输出时钟信号,供系统同步
INT:中断输出,用于报警或定时器触发> 设计提示:
> 晶振负载电容建议选用10pF,配合内部电容可实现精准计时。
> 若使用中断功能,INT引脚需加上拉电阻。
> 为提高抗干扰能力,建议在SCL/SDA线上串联100Ω电阻。
五、总结
芯伯乐PCF8563以其低功耗、高精度、强扩展性和标准化的IIC接口,成为嵌入式系统中实时时钟设计的理想选择。在对功耗极为敏感的便携设备及时间记录要求严格的工业控制系统中,PCF8563都能提供稳定可靠的时间基准与灵活的中断控制功能。
有免费样品可提供试用
有需求的客户可联系:QQ 3005329810 WX : BWQ-IC2
声明:部分图片来源于网络,仅作分享使用,如有侵权,请联系告删。