芯伯乐XBLW-模拟芯片之信号链芯片
标签:
来源:国产品牌站
时间:2024-07-23 14:02
摘要:01
什么是信号链芯片
信号链芯片是系统中信号从输入到输出的路径,包括信号的收集、放大、传输和处理的全部过 程。一个典型的信号链包括以下两步:1) 将连续信号如声、光或电波转换为由0或1表示 的数字信号;2) 通过电动系统处理将数字信号转换为模拟信号。
信号链IC是可以接收、传输、放大和过滤模拟信号的集成电路。信号链IC主要包括:① 线性产品:放大器、比较 器、视频滤波器和模拟开关;② 转换器:ADC(模数转换器)、DAC(数模转换器)和 其他转换器;以及③ 接口产品:主要是收发器。

1.放大器:放大器一般是指由联网运算放大器组成的放大电路,可以放大输入信号的电 压或功率。放大器的主要类型有
2.运算放大器:由三极管组成,能够进行数学运算,芯伯乐XBLW的运放芯片根据市场需求研发了多款性能卓越,品质稳定的芯片。芯片可根据客户需求定制特殊封装,如小尺寸封装,自定义脚位,芯伯乐XBLW封装定制方便客户进行产品设计和开发。
①通用运算放大器芯片,特征:宽供电电源范围,内部频率补偿,直流电压增益高,低输入失调电压和失调电流,低静态功耗,适用于信号放大电路,延时电路等常规的运算放大器的电路当中去。
代表作芯片XBLW LM358封装
LM358典型应用电路

②此电路为电池充电器充满自停电路当电池电压没有达到充电终止电压时,检测电路始终输出一个“高电平”信号,用来控制三极管,使其饱和导通(相当于K闭合),当检测电路检测到电池电压达到设定的充电终止电压时,检测电路始终输出一个“低电平”信号使三极管始终处于截止状态(相当于K断开)。

③低压轨到轨COMS运放, 特征:较宽的共模电压范围,输入输出轨到轨,极低的静态功耗,输入偏置电流和失调电流都是达到了皮安(PA)级,采用COMS工艺设计,这类产品广泛应用于便携式电子产品中。
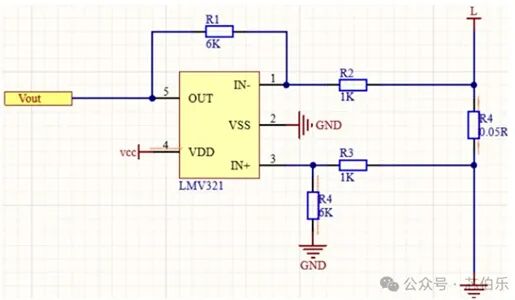
代表作芯片XBLW LMV321封装图

LMV321典型应用电路

上图为电流采样电阻设计电路,电路采用差分放大,LMV321为放大器电流计算公式:I=R2*Vout/(R2+R4).

③低噪声运算放大器芯片,通常用于放大高频系统(如射频放大器)中的微弱信号,特征:低噪声,高增益,宽带宽,产品应用于仪器仪表,传感器信号放大,高速数据采集,通信电路等。代表作芯片XBLWTL074
(2)音频功率放大器:将来自信号源的微弱电信号进行放大,以驱动扬声器发声。芯伯乐XBLW目前推出的几款音频功率放大器芯片属于AB类,该类芯片特征:效率高,稳定性好,产品应用于汽车立体声收录音机,中功率音响设备。
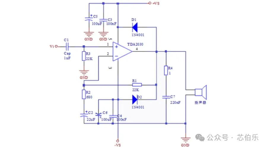
代表作芯片 XBLW TDA2030A封装图


本电路可以将是利用运放TDA2030A制作的功率放大器。电源电压为±12V至±22V。输出的最大功率为18W。
(3)比较器芯片:比较器是通过比较两个输入端的电流或电压的大小,在输出端输出不同电压结果的电子元件。比较器常被用于模数转换电路中。

当Voltage A > Voltage B时,输出1;当Voltage A < Voltage B时,输出0。
芯伯乐XBLW的比较器有双路比较器,四路比较器,满足用户不同电路设计需求。比较器有两个性能指标,① 失调电压低,② 传播延迟,反应输入信号超过阈值的时刻与输出状态变化的时刻之间的时间,这两项是比较器的重要性能指标,芯伯乐XBLW这两项参数,经实际运用测量要优于同行品牌。产品应用于电源管理,电池电量检测和自动控制系统中,还常用于温度控制和保护电路中。
代表作比较器芯片SOP-8封装

LM393基本比较器电路

放大器芯片具有以下特点
集成度高:放大器芯片通过将多个电子器件和电路集成在一个芯片上,实现了高度集成化。这使得它们能够在小尺寸的芯片上完成复杂的放大功能,同时减少了电路布局和连接的复杂性。
小型化:由于放大器芯片的集成度高,它们通常非常小巧,能够在紧凑的电子设备中使用。这对于需要在有限空间内实现放大功能的应用非常有益,如移动电话、音频设备和无线通信设备等。
高性能:放大器芯片具有优秀的性能指标,如高增益、低噪声、高线性度和宽频带宽等。它们能够在不失真和失真最小化的情况下,稳定地放大输入信号,以满足不同应用的要求。
低功耗:放大器芯片通常采用低功耗设计,以降低能耗和热量产生。这对于便携式电子设备和电池供电设备非常重要,可以延长电池寿命并提高设备的效率。
放大器芯片在各个领域中得到广泛应用,包括通信系统、音频设备、无线电设备、传感器和测量仪器等。它们为电子设备提供了信号放大和增强的功能,以满足不同应用中对信号处理的需求。同时,放大器芯片的高度集成化和小型化特点使得它们成为现代电子产品中不可或缺的组成部分。