【产品推介】可驱动5A负载的降压型DC/DC转换器XBL1663
标签:
来源:国产品牌站
时间:2025-02-22 11:20
摘要:一、产品简介
一、产品简介
采用ESOP-8封装的XBL1663最大可输出5A电流
芯伯乐XBL1663是一款专为降压型DC/DC转换器设计的单片集成电路,具有高转换效率、恒定开关频率工作的特点。内置功率 MOSFET可在 4.5 V-40V 输入电源上实现 5A 峰值输出电流,并具有出色的负载和线路调节性能。极大的节省了电路板空间及成本。
XBL1663只需要极少的外部器件就可以驱动5A大电流,使其成为功率计、分布式电源系统、电池充电器、线性稳压器预稳压器、LED驱动器等设备的理想选择。
XBL1663具有热关断和电流限制功能,热关断可以防止温度过高从而损坏芯片的情况发生。而电流限制可以防止输出开关过流操作。
?????????????????????宽输入电压范围:4.5V至40V,适应多种电源环境
固定300KHz开关频率:支持更小尺寸的滤波器组件,提高空间利用率
内置开关MOSFET:150mΩ内部功率MOSFET节省空间,简化外部电路设计
低功耗待机模式:待机模式0.1uA,延长设备使用时间
三、应用领域
功率计
分布式电源系统
电池充电器
LED驱动器
四、引脚说明

电源电压。XBL1663在4.5V至40V下可调节电压工作。需要 Ci 以防止在输入端出现大的电压尖峰
使能脚,低于1.2V关闭设备。1.35V或以上使器件工作
反馈,设置输出电压,当FB电压低于300mV时,频率折返比较器会降低振荡器频率,以防止短路故障期间电流模拟失控
接地,稳压输出电压的电压参考。需要特殊的布局考虑,将此节点与 D1 至 C1 接地路径隔离,以防止感应开关电流尖峰
电源开关输出。它是N沟道power MOSFET的漏极,为输出Lc滤波器供电
输入电源电压:4.5V至40V
静态电流:2.8mA至3mA
振荡频率:240KHz至360KHz
开关电流限制:8A
最大占空比:100%
转换效率:最大可达91%转换效率

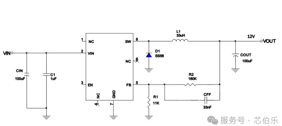
六、典型电路介绍

XBL1663 是一款电流模式降压稳压器。EA输出电压与峰值电感电流成正比。在循环开始时, M1关闭。EA 输出电压高于电流检测放大器输出,电流比较器的输出较低,300kHz CLK 信号的上升沿设置 RS 触发器。其输出导通 M1,从而将 SW 引脚和电感连接到输入电源。电流检测放大器检测和放大增加的电感电流,将斜坡补偿归入电流检测放大器输出,并与 PWM 比较器的误差放大器输出进行比较。当电流检测放大器输出和斜率补偿信号之和超过 EA 输出电压时,RS 触发器复位,M1 关闭。外部肖特基整流二极管 (D1) 传导电感电流。如果电流检测放大器输出和斜率补偿信号之和在整个周期内不超过EA输出,则CLK的下降沿复位触发器。低于 0.750V FB 引脚电压会增加 EA 输出电压。由于 EA 输出电压与峰值电感电流成正比,因此其电压的增加也会增加输送到输出的电流。