XBLW/芯伯乐产品应用在数字万用表上的开发设计
标签:
来源:国产品牌站
时间:2025-02-22 11:25
摘要:一、方案概述
万用表,又称多用电表,是一种集电压、电流、电阻等多种电气参数测量功能于一体的便携式电子测试仪器。它的核心功能包括测量直流和交流电压、直流电流、电阻以及二极管的正反向特性。高级型号可能还具备电容测量、晶体管测试、频率计数和温度测量等附加功能。
万用表的设计注重用户操作的便捷性和测量的准确性,通常配备有自动量程选择、数据保持、背光显示以及自动关机等智能特性。安全性能也是其设计重点,包括过载保护和绝缘测试,确保在高电压环境下的安全使用。
用户界面简洁直观,通过旋转开关选择不同的测量模式和量程,显示屏清晰展示测量结果。供电方式多样,包括电池供电或USB充电。附件如测试引线和探针,便于连接和进行精确测量。定期校准是保持测量准确性的关键。部分万用表还支持与电脑或智能手机的连接,实现数据的进一步分析和存储。此外,一些型号具备防水防尘特性,适应更多工作环境。
电压测量:能够测量直流电压(DCV)和交流电压(ACV)。
电流测量:可以测量直流电流(DCA)和交流电流(ACA)。
电阻测量:测量电阻的阻值,范围通常从几欧姆到几兆欧姆不等。
二极管测试:检查二极管的正向压降,判断二极管是否正常。
晶体管测试:测量晶体管的hFE(电流增益),用于评估晶体管的性能。
电容测量:测量电容器的电容值,对于电子电路的调试和维修至关重要。
频率测量:测量电路中信号的频率,范围通常从几赫兹到几兆赫兹不等。
温度测量:使用热电偶或热敏电阻测量温度,适用于多种工业和家庭应用场景。
输入保护:防止过电压或过电流损坏万用表的保护机制。
万用表是一种电子测量工具,其工作原理基于核心电子测量技术。它通过高阻抗放大器直接测量电压,包括直流和交流电压。对于交流电压,万用表内部的整流器将其转换为直流信号。在测量电流时,万用表通过低阻抗的分流电阻串联在电路中,测量由此产生的电压降来计算电流值。
电阻测量则依据欧姆定律,万用表提供已知电流并测量电压降,从而计算电阻值。二极管通过测量正向电压降来检查其性能。晶体管测试则涉及测量hFE,即电流增益。电容测量利用交流信号源和测量电路确定电容器的充放电时间。频率测量通过计数器电路计算周期数得到频率值。温度测量则依赖于热电偶或热敏电阻的电压变化。
万用表的自动量程切换和内部微处理器使其能够适应不同的测量需求,精确计算并显示结果。这些功能使得万用表成为电子维修和测试中不可或缺的工具。
四、硬件设计

万用表内部结构简单易用,主要是为工程师测量电路的电流、电压、电阻等信息,有些万用表在此基础上会额外增添二极管测量等其他信息测试,本部分主要介绍以下相关电路:电压跟随器(缓冲器)电路、电压比较器电路、MOS管驱动电路、RS232通讯电路、LDO降压电路。
1.电压跟随器(缓冲器)电路

在此电路中,XBLW-TL072运算放大器扮演着电压跟随器的角色,其主要任务是提供一个稳定的1.4V参考电压。这个电压是通过一个由34.8kΩ上拉电阻和15kΩ下拉电阻形成的分压器产生的。XBLW-TL072的高输入阻抗和低输出阻抗特性使其成为理想的缓冲器,能够保护前级电路不受负载效应的影响,同时为后续电路提供稳定的电压源。
OP27运算放大器则配置为放大器,用于放大XBLW-TL072提供的1.4V参考电压与P_TRACKING信号之间的电压差。P_TRACKING信号通过一个20kΩ电阻连接到OP27的反相输入端,而OP27的正相输入端接收来自XBLW-TL072的1.4V电压。OP27的输出端通过一个20kΩ电阻反馈到其反相输入端,形成负反馈回路。
整个电路的设计注重于提供高精度和高稳定性的测量结果,这是万用表在电子测量中的核心要求。通过这种精心设计的运算放大器电路,万用表能够在不同的测量任务中提供可靠和准确的结果。

在本电路设计中,采用了XBLW-LM393双路电压比较器,其主要功能是对SWITCH16和SWITCH17两个输入信号进行电压水平的精确比较。该比较器的反相输入端配置了一个2V的参考电压,专门用于识别输入信号电压是否超过2V阈值,从而触发输出信号,确保输出的准确性。
XBLW-LM393比较器的设计考虑了功耗效率,具有2mV的偏移电压和0.4mA的静态电流,这些特性共同作用,显著降低了整体电路的能耗。此外,该比较器采用双电源供电模式,这种设计选择极大地提升了测量的精确度和电路对外部干扰的抵抗能力。双电源供电允许比较器在更宽的电压范围内稳定工作,有效降低了电源噪声对测量精度的影响,确保了信号处理的准确性。

本电路设计采用了单通道高速J-FET输入运算放大器XBLW-TL071,构建了一个电压跟随器模块。XBLW-TL071的正相输入端通过一个10kΩ的上拉电阻连接至2.5V的稳定电压源,确保了输入端的高阻抗特性,同时为电路提供了一个明确的参考电压点。
在XBLW-TL071的配置中,反相输入端与输出端短接,充分利用了运算放大器的虚短特性,实现了电压跟随器的功能。这种配置下,XBLW-TL071的输出电压稳定地跟随正相输入端,即输出电压维持在2.5V,为后续电路提供了一个稳定可靠的电压。该电路的输出端进一步连接至电压比较器,进而驱动后级的MOSFET,实现对负载的精确控制。

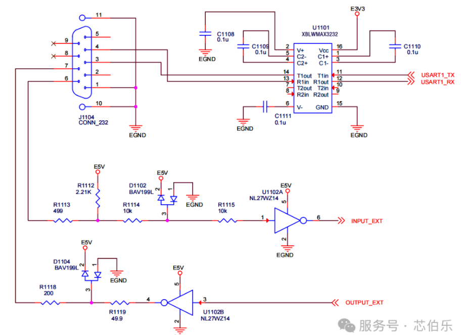
此电路是一个集成了XBLW RS-232电平转换和信号处理功能的混合电路。电平转换部分采用XBLW-MAX3232芯片,通过电容稳定电压,实现TTL与RS-232电平的转换,并通过DB9连接器与外部设备进行串行通信,连接到微控制器的USART1_TX和USART1_RX引脚。信号处理部分则由运算放大器构成,配合限流和偏置电阻以及电压钳位齐纳二极管,用于对输入信号进行放大或滤波处理。整个电路设计旨在通过RS-232接口实现与外部设备的串行数据传输,同时提供信号的输入输出接口(INPUT_EXT和OUTPUT_EXT),用于多种串行通信和信号处理应用。

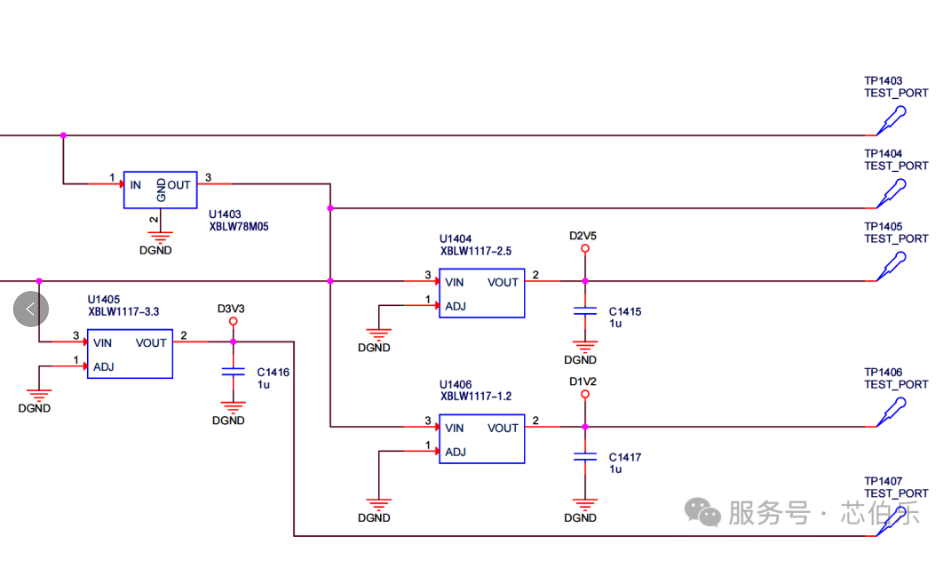
该电路设计采用LDO(低压差线性稳压器)技术,实现电压的多级降压,以满足不同器件的电压需求。其中,XBL1117稳压器负责将输入电压转换为1.2V、2.5V和3.3V,以供给不同电压要求的器件,其最大负载电流可达1A,且由于外围电路简单,有助于节省PCB空间和降低成本。同时,XBLW-78M05稳压器将输入电压转换为5V,为其他器件供电,其输出电流能力为700mA,并内置了热过载保护和断路保护等多种安全特性,这些保护功能显著提高了整个电路的稳定性和可靠性。通过这种设计,电路能够为各种电子设备提供稳定且适应不同电压需求的电源,同时保持了设计的简洁性和成本效益。

